william威廉中文官网
首页
新闻动态
通知公告
学院风采
实践平台
威廉概况
学院简介
机构设置
工作职责
联系我们
课程建设
课程简介
师资队伍
教学设计
教育研究
科技创新
双创大赛
双创案例
双创培训
威廉希尔
双创基地
创业项目
创新创业咨询
办事指南
下载中心
竞赛集锦
中国国际大学生创新大赛
“挑战杯”全国大学生课外学术科技作品竞赛
“挑战杯”中国大学生创业计划大赛
ACM-ICPC国际大学生程序设计竞赛
全国大学生数学建模竞赛
全国大学生电子设计竞赛
全国大学生机械创新设计大赛
全国大学生结构设计竞赛
全国大学生广告艺术大赛
全国大学生智能汽车竞赛
全国大学生电子商务“创新、创意及创业”挑战赛
中国大学生工程实践与创新能力大赛
全国大学生物流设计大赛
“外研社国才杯”“理解当代中国”全国大学生外语能力大赛
两岸新锐设计竞赛华灿奖
全国大学生创新创业训练计划年会展示
全国大学生化工设计竞赛
全国大学生机器人大赛-RoboMaster、RoboCon
全国大学生市场调查与分析大赛
全国大学生先进成图技术与产品信息建模创新大赛
全国三维数字化创新设计大赛
“西门子杯”中国智能制造挑战赛
中国大学生服务外包创新创业大赛
中国大学生计算机设计大赛
中国高校计算机大赛
蓝桥杯全国软件和信息技术专业人才大赛
米兰设计周--中国高校设计学科师生优秀作品展
全国大学生光电设计竞赛
全国大学生集成电路创新创业大赛
全国大学生金相技能大赛
全国大学生信息安全竞赛
未来设计师全国高校数字设计学院设计大赛
全国周培源大学生力学竞赛
中国大学生机械工程创新创意大赛
中国机器人大赛暨RoboCup机器人世界杯中国赛
“中国软件杯”大学生软件设计大赛
中美青年创客大赛
睿抗机器人开发者大赛(RAICOM)
“大唐杯”全国大学生新一代信息通信技术大赛
华为ICT大赛
全国大学生嵌入式芯片与系统设计竞赛
全国大学生物理实验竞赛
全国高校商业精英挑战赛
“学创杯”全国大学生创业综合模拟大赛
中国高校智能机器人创意大赛
中国好创意暨全国数字设计学院设计大赛
中国机器人及人工智能大赛
全国大学生节能减排社会实践与科技竞赛
“21世纪杯”全国英语演讲比赛
iCAN大学生创新创业大赛
“工行杯”全国大学生金融科技创新大赛
中华经典诵写讲大赛
“外教社杯”全国高校学生跨文化能力大赛
百度之星程序设计大赛
全国大学生工业设计大赛
全国大学生化工实验大赛
全国大学生化学实验创新设计大赛
全国大学生计算机系统能力大赛
全国大学生物联网设计竞赛
全国大学生信息安全与对抗技术竞赛
全国大学生统计建模大赛
全国大学生能源经济学术创意大赛
全国大学生数字媒体科技作品及创意竞赛
全国本科院校税收风险管控赛例大赛
全国企业竞赛模拟大赛
全国高等院校数智化企业经营沙盘大赛
全球校园人工智能算法精英大赛
国际大学生智能农业装备创新大赛
“科云杯”全国大学生财会职业能力大赛
全国大学生机器人大赛-RoboTac
世界技能大赛
一带一路暨金砖国家技能发展与技术创新大赛
全国大学生职业规划大赛
大学生方程式汽车大赛
首页
新闻动态
通知公告
学院风采
实践平台
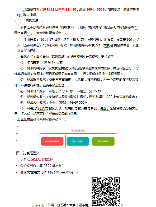
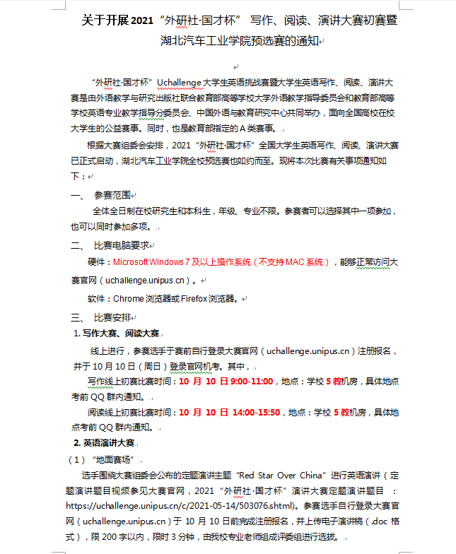
关于开展2021“外研社•国才杯” 写作、阅读、演讲大赛初赛暨WilliamHill中文预选赛的通知
2021年09月08日 08:27 点击:[]
上一条:
关于做好“中秋节”期间创新创业基地安全工作的通知
下一条:
2021年数学建模竞赛暑期免费培训通知
【
关闭
】
地址:湖北省十堰市车城西路167号 邮编:442002 电话:0719-8512165
版权所有:威廉希尔(WilliamHill-中文官方网站)-Official Website